Eliashberg theory for Holstein-Hubbard model#

Author: Shintaro Hoshino and Hiroshi Shinaoka

Equations#

The (multiorbital) Hubbard model coupled to local phonons describes a simplest case where the electrons and phonons are correlated. Such situation can be realized in a molecular-based systems such as fullerides. While the DMFT approach to electron-phonon coupled systems is still technically challenging, the Eliashberg approach [1,2] is a powerful method in the weakly correlated regime and provides an intuitive understanding for the underlying physics.

The single-orbital case is known as a Holstein-Hubbard model whose Hamiltonian is given by

\[ \begin{align} \mathscr H &= \mathscr H_{e0} + \frac{U}{2}\sum_i :n_{i}^2: + \omega_0 \sum_i a_i^\dagger a_i + g \sum_i (a_i+a_i^\dagger) n_i \end{align} \]

where \(n_i=\sum_{\sigma} n_{i\sigma} = \sum_{\sigma} c^\dagger_{i\sigma} c_{i\sigma}\) is the local number operator, and the colon represents a normal ordering.

We generalize it so as to deal with the three-orbital case relevant to fulleride superconductors (the Jahn-Teller-Hubbard model). The details for the three-orbital model are provided in Ref [3], and here we explain the outline of the approach. We begin with the Hamiltonian \(\mathscr H = \mathscr H_{e} + \mathscr H_{ee} + \mathscr H_p + \mathscr H_{ep}\) where

\[\begin{split} \begin{align} \mathscr H_{ee} &= \sum_{i\eta} I_\eta : T_{i\eta}^2: \hspace{10mm} \Big( T_{i\eta} = \sum_{\gamma\gamma'\sigma} c^\dagger_{i\gamma\sigma} \lambda^\eta_{\gamma\gamma'} c_{\gamma'\sigma} \Big) \\ \mathscr H_{p} &= \sum_{i\eta} \omega_\eta a_{i\eta}^\dagger a_{i\eta} = \sum_{i\eta} \frac{\omega_\eta}{4} (p_{i\eta}^2 + \phi_{i\eta}^2) \equiv \mathscr H_{p,{\rm kin}} + \mathscr H_{p,{\rm pot}} \\ \mathscr H_{ep} &= \sum_{i\eta} g_\eta \phi_{i\eta} T_{i\eta} \end{align} \end{split}\]

\(\gamma\) is an orbital index. The \(\eta\) distinguish the types of charge-orbital moments for electrons and vibration modes for phonons, respectively, where \(M=\sum_\gamma 1\), \({\rm Tr}(\hat \lambda^\eta)^2=2\), \(\sum_\eta 1 = \frac{M(M+1)}{2}\). We may use \(M=1\) (single-orbital) or \(M=3\) (three-orbital). For examples, the charge operator is given by \(T_{i,\eta=0} = \sqrt 2 \sum_\sigma n_{i\sigma}\) for \(M=1\) and \(T_{i,\eta=0} = \sqrt{\tfrac 2 3} \sum_\sigma (n_{i1\sigma}+n_{i2\sigma}+n_{i3\sigma})\) for \(M=3\).

We have introduced displacement and momentum operators by \(\phi_{i\eta} = a_{i\eta}+ a_{i\eta}^\dagger\) and \(p_{i\eta} = (a_{i\eta} - a_{i\eta}^\dagger)/{\rm i}\), which satisfy the canonical commutation relation \([\phi_{i\eta},p_{j\eta'}] = 2{\rm i} \delta_{ij} \delta_{\eta\eta'}\). \(\mathscr H_{ee}\) is a compact multipole representation for the Hubbard or Slater-Kanamori interactions [4]. More specifically, \(I_0 = U/4\) for the single-orbital case, and \(I_0 = 3U/4 -J\), \(I_{\eta\neq 0} = J/2\) for the three-orbital case with the Hund’s coupling \(J\) [3].

We assume that there is no \(\eta\)-dependence, i.e., we write \(g_\eta = g_0\) and \(\omega_\eta = \omega_0\). Assuming also that the self-energy is local as in DMFT, we obtain the Eliashberg equations

\[\begin{split} \begin{align} \Sigma(\tau) &= -U_{\rm eff}(\tau) G(\tau) \\ \Delta(\tau) &= U_{\rm eff}(\tau) F(\tau) \\ U_{\rm eff}(\tau) &= (U+2J)\delta(\tau) + (M+1) g_0^2 D (\tau) \\ \Pi (\tau) &= 4g_0^2 [ G(\tau) G(-\tau) - F(\tau)^2 ] \end{align} \end{split}\]

where the local Green functions are defined by \(G(\tau) = - \langle \mathcal T c_{i\gamma\sigma}(\tau) c^\dagger_{i\gamma\sigma} \rangle\), \(F(\tau) = - \langle \mathcal T c_{i\gamma\uparrow}(\tau) c_{i\gamma\downarrow} \rangle\) for electrons, and \(D(\tau) = - \langle \mathcal T \phi_{i\eta}(\tau) \phi_{i\eta} \rangle\) for phonons. We have simplified the equations using the cubic symmetry. The phase of the superconducting order parameter is fixed as \(\Delta\in \mathbb R\). If we take \(M=1\) and correspondingly \(J=0\), it reproduces the single-orbital Holstein-Hubbard model.

The internal energy may be evaluated through the single-particle Green functions. In a manner similar to Ref. [5], we have the following relations

\[\begin{split} \begin{align} 2MT\sum_{n}{\rm i}\omega_n G({\rm i}\omega_n) {\rm e}^{{\rm i} \omega_n 0^+} &= \langle \mathscr H_{e0} \rangle + 2\langle \mathscr H_{ee} \rangle + \langle \mathscr H_{ep} \rangle \\ \frac{M(M+1)}{2} T\sum_m \frac{({\rm i}\nu_m)^2}{2\omega_0} D({\rm i}\nu_m) {\rm e}^{{\rm i} \nu_m 0^+} &= - 2\langle \mathscr H_{p,{\rm pot}}\rangle - \langle \mathscr H_{ep}\rangle = - 2\langle \mathscr H_{p,{\rm kin}}\rangle \\ 2M T\sum_n \Sigma({\rm i}\omega_n) G({\rm i}\omega_n) {\rm e}^{{\rm i} \omega_n 0^+} &= 2\langle \mathscr H_{ee} \rangle + \langle \mathscr H_{ep} \rangle \\ \frac{M(M+1)}{2} T\sum_m \Pi({\rm i}\nu_m) D({\rm i}\nu_m) {\rm e}^{{\rm i} \nu_m 0^+}&= - \langle \mathscr H_{ep} \rangle \end{align} \end{split}\]

Thus the internal energy \(\langle \mathscr H \rangle = \langle \mathscr H_{e0} + \mathscr H_{ee} + \mathscr H_{p,{\rm kin}} + \mathscr H_{p,{\rm pot}} + \mathscr H_{ep} \rangle\) is obtained. The specific heat is then calculated numerically through differentiating it by temperature.

In addition to the above Eliashberg equations, the Dyson equation completes a closed set of the self-consistent equations. The Green functions are given in the Fourier domain:

\[\begin{split} \begin{align} G({\rm i}\omega_n) &= \int {\rm d} \varepsilon \rho(\varepsilon) \frac{\zeta ({\rm i}\omega_n) + \varepsilon}{\zeta({\rm i}\omega_n)^2- \Delta({\rm i}\omega_n)^2 - \varepsilon^2} \\ F({\rm i}\omega_n) &= \int {\rm d} \varepsilon \rho(\varepsilon) \frac{\Delta ({\rm i}\omega_n)}{\zeta({\rm i}\omega_n)^2- \Delta({\rm i}\omega_n)^2 - \varepsilon^2} \\ \zeta({\rm i}\omega_n) &= {\rm i}\omega_n+\mu-\Sigma({\rm i}\omega_n) \end{align} \end{split}\]

for electrons, and

\[\begin{split} \begin{align} D({\rm i}\nu_m)^{-1} &= D_0({\rm i}\nu_m)^{-1} - \Pi({\rm i}\nu_m) \\ D_0({\rm i}\nu_m) &= \frac{2\omega_0}{({\rm i}\nu_m)^2 - \omega_0^2} \end{align} \end{split}\]

for phonons. We take the semi-circular density of states \(\rho(\varepsilon) = \frac{2}{\pi D^2} \sqrt{D^2-\varepsilon^2}\) for electron parts.

import numpy as np
%matplotlib inline
import matplotlib.pyplot as plt
import sparse_ir

# Get sparse-ir version
try:
    from importlib.metadata import version
    sparse_ir_version = version('sparse-ir')
except ImportError:
    try:
        import pkg_resources
        sparse_ir_version = pkg_resources.get_distribution('sparse-ir').version
    except:
        sparse_ir_version = "unknown"

print(f"sparse-ir version: {sparse_ir_version}")

plt.rcParams.update({
    "font.family": "serif",
    "font.size": 16,
})
sparse-ir version: 2.0.0a7
from numpy.polynomial.legendre import leggauss

def scale_quad(x, w, xmin, xmax):
    """ Scale weights and notes of quadrature to the interval [xmin, xmax] """
    assert xmin < xmax
    dx = xmax - xmin
    w_ = 0.5 * dx * w
    x_ = (0.5 * dx) * (x + 1) + xmin
    return x_, w_


class Eliashberg:
    def __init__(self, bset: sparse_ir.FiniteTempBasisSet, rho_omega, omega_range, U, J, omega0, g, deg_leggauss=100):
        assert isinstance(omega_range, tuple)
        assert omega_range[0] < omega_range[1]
        self.U = U
        self.J = J
        self.bset = bset
        self.beta = bset.beta
        self.rho_omega = rho_omega
        self.omega0 = omega0
        self.g = g

        x_, w_ = leggauss(deg_leggauss)
        self.quad_rule = scale_quad(x_, w_, omega_range[0], omega_range[1])
        self.omega = self.quad_rule[0]
        self.omega_coeff = rho_omega(self.omega) * self.quad_rule[1]

        # Sparse sampling in Matsubara frequencies
        self.iv_f = self.bset.wn_f * (1j * np.pi/self.beta)
        self.iv_b = self.bset.wn_b * (1j * np.pi/self.beta)

        # Phonon propagator
        self.d0_iv = 2 * omega0/(self.iv_b**2 - omega0**2) 

    def xi_iv(self, mu, sigma_iv):
        """
        Compute xi(iv)
        """
        return self.iv_f + mu - sigma_iv

    def g_f_iv(self, mu, sigma_iv, delta_iv):
        """
        Compute G(iv) and F(iv) from sigma(iv), Delta(iv)
        """

        xi_iv = self.xi_iv(mu, sigma_iv)
        denominator = (xi_iv**2 - delta_iv**2)[:, None] - (self.omega**2)[None, :]
        numerator_G = xi_iv[:, None] + self.omega[None, :]
        numerator_F = delta_iv[:, None]
        g_iv = np.einsum('q,wq->w', self.omega_coeff, numerator_G/denominator,
                        optimize=True)
        f_iv = np.einsum('q,wq->w', self.omega_coeff, numerator_F/denominator,
                        optimize=True)
        return g_iv, f_iv

    def pi_tau(self, g_tau, f_tau):
        """
        Compute Pi(tau)
        """
        return - 4 * (self.g**2) * (g_tau * g_tau[::-1] + f_tau**2)
  
    def d_iv(self, phi_iv):
        """
        Compute D(iv)
        """
        return 1/(1/self.d0_iv - phi_iv)
  
    def sigma(self, g_tau, d_tau):
        """
        Compute Sigma(tau) and Sigma(iv)
        """
        sigma_tau = - 4 * (self.g**2) * d_tau * g_tau
        sigma_iv = self.to_matsu(sigma_tau, "F")
        return sigma_tau, sigma_iv

    def delta_iv(self, f_tau, d_tau):
        """
        Compute Delta(iv)
        """
        tl_delta_tau = (4 * self.g**2) * d_tau * f_tau
        tl_delta_iv = self.to_matsu(tl_delta_tau, "F")
        return tl_delta_iv + (self.U + 2*self.J) * f_tau[0]
    
    def _smpl_tau(self, stat):
        return {"F": self.bset.smpl_tau_f, "B": self.bset.smpl_tau_b}[stat]

    def _smpl_wn(self, stat):
        return {"F": self.bset.smpl_wn_f, "B": self.bset.smpl_wn_b}[stat]

    def to_tau(self, obj_iv, stat):
        """
        Transform to tau
        """
        return self._smpl_tau(stat).evaluate(self._smpl_wn(stat).fit(obj_iv))

    def to_matsu(self, obj_tau, stat):
        """
        Transform to Matsubara
        """
        return self._smpl_wn(stat).evaluate(self._smpl_tau(stat).fit(obj_tau))
    
    def internal_energy(self, sigma_iv=None, delta_iv=None, g_iv=None, d_iv=None, tau=0.0):
        """
        Compute internal energy
        """
        stat_sign = {0.0: 1, self.beta: -1}[tau]
        smpl_tau0 = [sparse_ir.TauSampling(b, [tau]) for b in [self.bset.basis_f, self.bset.basis_b]]

        e1 = stat_sign * smpl_tau0[0].evaluate(self.bset.smpl_wn_f.fit(self.iv_f * g_iv - 1))
        e2 = stat_sign * smpl_tau0[0].evaluate(
                self.bset.smpl_wn_f.fit(
                    g_iv * ((self.iv_f - sigma_iv)**2 - delta_iv**2)/(self.iv_f - sigma_iv) - 1
                )
            )
        f2 = self.bset.smpl_tau_b.evaluate(
            self.bset.smpl_wn_b.fit(
                (self.omega0**-2) * ( (self.iv_b**2) * d_iv - 2 * self.omega0)
            )
        )
        return (3 * (e1 + e2  - self.omega0 * f2))[0]
def solve(elsh, sigma_iv, delta_iv, niter, mixing, verbose=False, ph=False, atol=1e-10):
    """
    Solve the self-consistent equation

    ph: Force ph symmetry
    """
    sigma_iv_prev = None
    delta_iv_prev = None
    converged = False
    for iter in range(niter):
        # Update G and F
        g_iv, f_iv = elsh.g_f_iv(mu, sigma_iv, delta_iv)
        g_tau = elsh.to_tau(g_iv, "F")
        f_tau = elsh.to_tau(f_iv, "F")
        if ph:
            g_tau = 0.5 * (g_tau + g_tau[::-1])
        g_tau[g_tau > 0] = 0
        
        # Update Phi
        phi_tau = elsh.pi_tau(g_tau, f_tau)
        phi_iv = elsh.to_matsu(phi_tau, "B")
        phi_iv.imag = 0
    
        # Update D
        d_iv = elsh.d_iv(phi_iv)
        d_tau = elsh.to_tau(d_iv, "B")
    
        # Update Sigma
        sigma_tau, sigma_iv_new = elsh.sigma(g_tau, d_tau)
        sigma_iv_prev = sigma_iv.copy()
        sigma_iv = (1-mixing) * sigma_iv + mixing * sigma_iv_new
    
        # Update Delta
        delta_iv_new = elsh.delta_iv(f_tau, d_tau)
        delta_iv_prev = delta_iv.copy()
        delta_iv = (1-mixing) * delta_iv + mixing * delta_iv_new
        delta_iv.imag = 0.0
        delta_iv = 0.5 * (delta_iv + delta_iv[::-1])

        diff_sigma = np.abs(sigma_iv_new - sigma_iv_prev).max()
        diff_delta = np.abs(delta_iv_new - delta_iv_prev).max()
        if verbose and iter % 100 == 0:
            print(f"iter= {iter} : diff_sigma= {diff_sigma}, diff_delta={diff_delta}")
        
        #print(max(diff_sigma, diff_delta), atol)
        if atol is not None and max(diff_sigma, diff_delta) < atol:
            converged = True
            break

    if not converged:
        print("Not converged!")

    # Internal energy
    u = elsh.internal_energy(
        sigma_iv=sigma_iv,
        delta_iv=delta_iv,
        g_iv=g_iv, d_iv=d_iv,
        tau=0.0)

    others = {
        'sigma_tau': sigma_tau,
        'phi_iv': phi_iv,
        'g_iv': g_iv,
        'f_iv': f_iv,
        'd_iv': d_iv,
        'd_tau': d_tau,
        'f_tau': f_tau,
        'g_tau': g_tau,
        'u' : u
        }
    return sigma_iv, delta_iv, others
def add_noise(arr, noise):
    """
    Add Gaussian noise to an array
    """
    arr += noise*np.random.randn(*arr.shape)
    arr += noise*1j*np.random.randn(*arr.shape)
    return arr

Self-consistent calculation#

Paramaters#

We now reproduce the results for \(\lambda_0 = 0.125\) shown in Fig. 1 of Ref. [3]. The parameter \(g_0\) is related to \(\lambda_0\) as

\[ g_0 = \sqrt{\frac{3 \lambda_0 \omega_0}{4}}. \]

(In the code, we drop the suffix 0 for simplicity.) We consider a semicircular density of state with a half bandwidth of \(1/2\), \(T=0.002\), \(U=2\), \(J/U = 0.03\) and half filling.

beta = 500.0

D = 0.5
rho_omega = lambda omega: np.sqrt(D**2 - omega**2) / (0.5 * D**2 * np.pi)

U = 2.0
J = 0.03 * U
omega0 = 0.15
lambda0 = 0.125
mu = 0.0

Setup IR basis#

eps = 1e-7
wmax = 10*D
bset = sparse_ir.FiniteTempBasisSet(beta, wmax, eps)

Solve the equation#

# Number of fermionic sampling frequencies
nw_f = bset.wn_f.size

# Initial guess
noise = 1e-2
sigma_iv0 = add_noise(np.zeros(nw_f, dtype=np.complex128), noise)
delta_iv0 = np.full(nw_f, 1.0, dtype=np.complex128)

max_niter = 10000
mixing = 0.3
deg_leggauss = 100 # Degree of Gauss quadrature for DOS integration

# Construct a solver
g = np.sqrt(3 * lambda0 * omega0/4)
elsh = Eliashberg(bset, rho_omega, (-D,D), U, J, omega0, g, deg_leggauss=deg_leggauss)

# Solve the equation
sigma_iv, delta_iv, others = solve(elsh, sigma_iv0, delta_iv0, max_niter, mixing, verbose=True, ph=True)

# Result
res = {"bset": bset, "sigma_iv": sigma_iv, "delta_iv": delta_iv, **others}
iter= 0 : diff_sigma= 0.048307793559165674, diff_delta=1.9998963252480204
iter= 100 : diff_sigma= 1.4478945521700926e-07, diff_delta=3.3734377845318075e-07
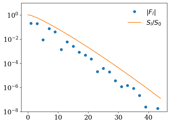
# Let us check `F` is represented compactly in IR
f_l = bset.smpl_wn_f.fit(res['f_iv'])
plt.semilogy(np.abs(f_l), label=r"$|F_l|$", marker="o", ls="")
plt.semilogy(bset.basis_f.s/bset.basis_f.s[0], label=r"$S_l/S_0$")
plt.ylim([1e-8, 10])
plt.legend(frameon=False)
plt.show()
../_images/f272a41fdedaa123866028ce502f1d9e8922661565437572c97754ae867d535e.png

Plot results#

def plot_res(res):
    """ For plotting results """
    beta = res["bset"].beta
    iv_f = res["bset"].wn_f * (1j*np.pi/beta)
    iv_b = res["bset"].wn_b * (1j*np.pi/beta)

    plt.plot(iv_f.imag, res['sigma_iv'].imag, marker="x")
    plt.xlabel(r"$\omega_n$")
    plt.ylabel(r"Im $\Sigma(\mathrm{i}\omega_n)$")
    plt.xlim([-0.8, 0.8])
    plt.xticks([-0.8, -0.6, -0.4, -0.2, 0, 0.2, 0.4, 0.6, 0.8])
    plt.grid()
    plt.show()

    plt.plot(iv_b.imag, res['d_iv'].real, marker="x")
    plt.xlabel(r"$\nu_m$")
    plt.ylabel(r"Re $D(\mathrm{i}\nu_m)$")
    plt.xlim([-0.8, 0.8])
    plt.xticks([-0.8, -0.6, -0.4, -0.2, 0, 0.2, 0.4, 0.6, 0.8])
    #plt.ylim([-0.1, 0.1])
    plt.grid()
    plt.show()

    plt.plot(bset.tau, res['d_tau'].real, marker="x")
    plt.xlabel(r"$\tau$")
    plt.ylabel(r"Re $D(\tau)$")
    plt.grid()
    plt.show()

    plt.plot(iv_f.imag, res['delta_iv'].real, marker="x")
    plt.xlabel(r"$\nu_m$")
    plt.ylabel(r"Re $\Delta(\mathrm{i}\nu_m)$")
    plt.xlim([-0.8, 0.8])
    plt.xticks([-0.8, -0.6, -0.4, -0.2, 0, 0.2, 0.4, 0.6, 0.8])
    plt.ylim([-0.05, 0.3])
    plt.grid()
    plt.show()

    plt.plot(iv_f.imag, res['f_iv'].real, marker="x")
    plt.xlabel(r"$\omega_n$")
    plt.ylabel(r"Re $F(\mathrm{i}\omega_n)$")
    plt.xlim([-0.8, 0.8])
    plt.xticks([-0.8, -0.6, -0.4, -0.2, 0, 0.2, 0.4, 0.6, 0.8])
    plt.grid()
    plt.show()

    plt.plot(elsh.iv_b.imag, res['phi_iv'].real, marker="x")
    plt.xlabel(r"$\nu_m$")
    plt.ylabel(r"Re $\Pi(\mathrm{i}\nu_m)$")
    plt.xlim([-0.8, 0.8])
    plt.grid()
    plt.show()

plot_res(res)
../_images/01d66dc3ce6dd8a5536d4140e6ceb42cff9179b1aa5b49176fc0c25ca9c8a42d.png ../_images/88991bd0817d81a9e62a4dbc754a7a4458bbe775b23d7a7bab300ceafa82e07c.png ../_images/6408066ec090bdf8c00478d3562202c96cd81621cca6780fb8729f02b3a69781.png ../_images/9b08ecb2203c5490a6010eddb1fc2e947acb9c85bf6fe9439f9b04c17f1f3f2d.png ../_images/7cc9aea5566ee409ca4569adc5dec8b8e74432656db4b9769d95ad8b7a4dce41.png ../_images/1b0eae4d27f26e14dfd0400744af290f5a09233e73eac39c1342cbc5509352a9.png

Second calculation on temperature dependence#

We now compute the temperature dependence of the specific heat for \(\lambda_0=0.175\) shown in Fig. 5 of Ref. [1].

lambda0 = 0.175
g = np.sqrt(3 * lambda0 * omega0/4)

We now compute solutions by changing the temperature gradually. To use the same number of IR functions all the temperatures, we fix the UV cutoff \(\Lambda\) to a common value.

res_temp = {}
temps = np.linspace(0.009, 0.013, 10)

# Set Lambda to a large enough value for the lowest temperature
Lambda_common = (10 * D)/temps.min()

# Shift the mesh points by dt, which doubles the mesh size,
# to compute the specific heat
dt = 1e-5
temps_all = np.unique(np.hstack((temps, temps + dt)))

bset = None
sigma_iv0 = None
elta_iv0  = None

for temp in temps_all:
    beta = 1/temp

    if bset is None:
        bset = sparse_ir.FiniteTempBasisSet(beta, Lambda_common/beta, eps)
    else:
        # Reuse the SVE results
        bset = sparse_ir.FiniteTempBasisSet(beta, Lambda_common/beta, eps, sve_result=bset.sve_result)

    elsh = Eliashberg(bset, rho_omega, (-D, D), U, J, omega0, g, deg_leggauss=deg_leggauss)

    # Initial guess
    if sigma_iv0 is None:
        noise = 1e-5
        sigma_iv0 = add_noise(np.zeros(bset.wn_f.size, dtype=np.complex128), noise)
        delta_iv0 = np.full(bset.wn_f.size, 1.0, dtype=np.complex128)

    # Solve!
    max_iter = 100000
    sigma_iv, delta_iv, others = solve(elsh, sigma_iv0, delta_iv0, max_iter, mixing, verbose=False, ph=True, atol=1e-6)
    res = {"sigma_iv": sigma_iv, "delta_iv": delta_iv}
    for k, v in others.items():
        res[k] = v
    res_temp[temp] = res

    # Use the converged result for an initial guess for the next temperature
    sigma_iv0 = res["sigma_iv"].copy()
    delta_iv0 = res["delta_iv"].copy()
u_temps = np.array([res_temp[temp]["u"].real for temp in temps_all])
plt.plot(temps_all, u_temps, marker="x")
plt.xlabel(r"$T$")
plt.ylabel(r"$E(T)$")
plt.show()
../_images/532ddfaa8371f4101e2c5fca90c0711195ca36009c21fa32ebc59da6c686682e.png
u_dict = {temp: res_temp[temp]["u"].real for temp in temps_all}
specific_heat = np.array([u_dict[temp+dt] - u_dict[temp] for temp in temps])/dt
plt.plot(temps, specific_heat/temps, marker="o")
plt.ylim([0, 1200])
plt.xlabel(r"$T$")
plt.ylabel(r"$C(T)$")
plt.show()
../_images/9062ec299abb119a1d8a121fa7a86630df3bb2479c0d0d9d41540e5206e1fb6e.png

[1] G. M. Eliashberg, Zh. Eksperim. Teor. Fiz. 38, 966 (1960) [Sov. Phys. JETP 11, 696 (1960)].

[2] G. M. Eliashberg, Zh. Eksperim. Teor. Fiz. 43, 1005 (1962) [Sov. Phys. JETP 16, 780 (1963)].

[3] Y. Kaga, P. Werner, and S. Hoshino, Phys. Rev. B 105, 214516 (2022).

[4] S. Iimura, M. Hirayama, and S. Hoshino, Phys. Rev. B 104, L081108 (2021).

[5] Y. Wada, Phys. Rev. 135, A1481 (1964).